Webpack 核心流程
Mar 23, 2022
#webpack #js
前提简介
Entry:编译入口,webpack 编译的起点Compiler:编译管理器,webpack 启动后会创建compiler对象,该对象一直存活知道结束退出Compilation:单次编辑过程的管理器,比如watch = true时,运行过程中只有一个compiler但每次文件变更触发重新编译时,都会创建一个新的compilation对象Dependence:依赖对象,webpack 基于该类型记录模块间依赖关系Module:webpack 内部所有资源都会以“module”对象形式存在,所有关于资源的操作、转译、合并都是以 “module” 为基本单位进行的Chunk:编译完成准备输出时,webpack 会将module按特定的规则组织成一个一个的chunk,这些chunk某种程度上跟最终输出一一对应Loader:资源内容转换器,其实就是实现从内容 A 转换 B 的转换器Plugin:webpack构建过程中,会在特定的时机广播对应的事件,插件监听这些事件,在特定时间点介入编译过程
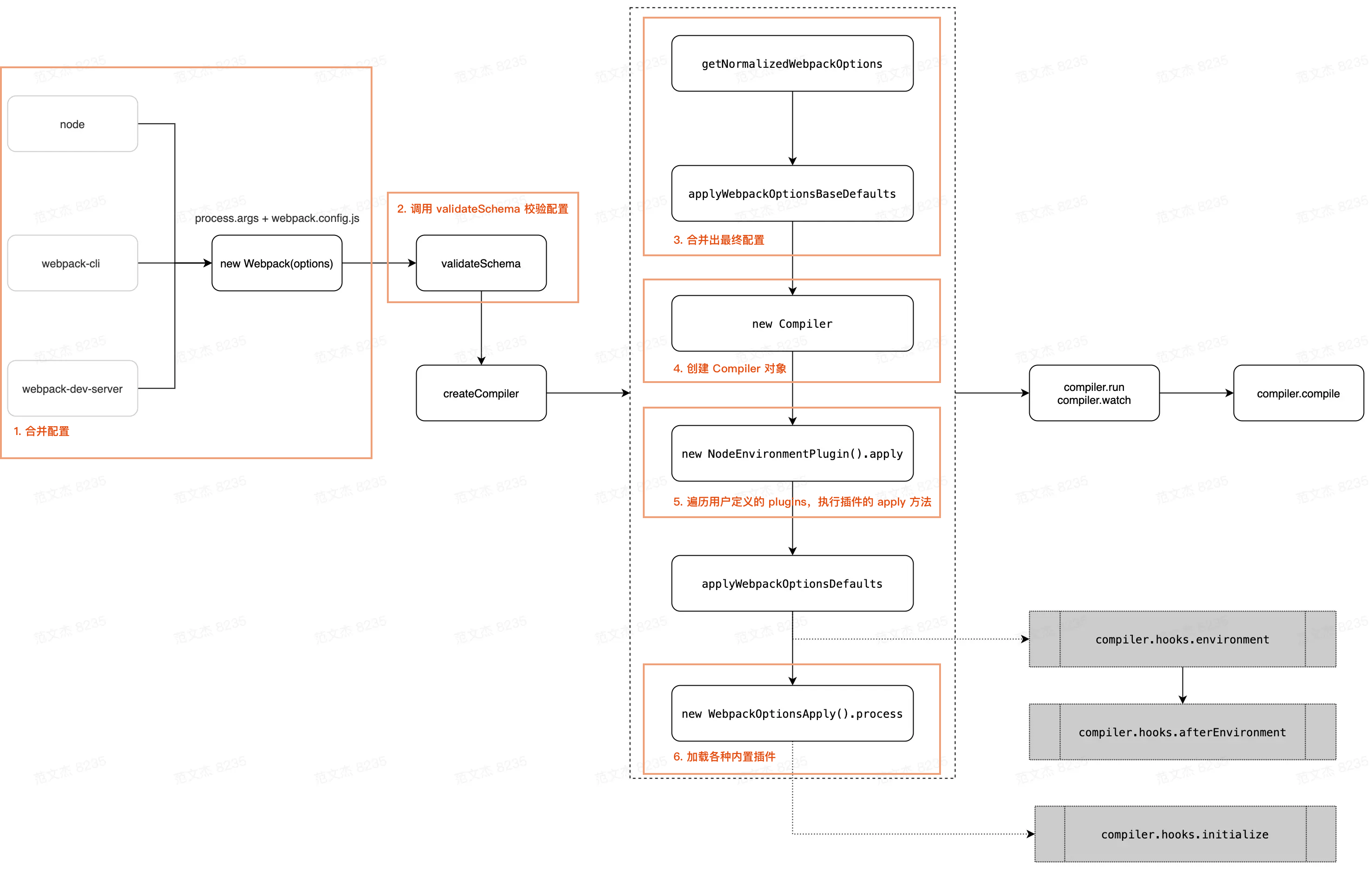
一、初始化
简要步骤
- 初始化参数,从配置文件、配置对象、Shell 参数中读取,和默认配置结合出最终参数
- 创建编译器对象,用 1 的结果创建
Compliler对象 - 初始化编译环境,包括注入内置插件,注册各种模块工厂,初始化
RuleSet集合,加载插件等 - 开始编译,执行
compiler对象的run方法
具体步骤
下图是 1 到 3 的流程图:

至此,Compiler 对象被构建出来
二、构建
构建主要围绕的是
module
简要步骤
找到入口
根据配置的
entry找到入口,调用compilition.addEntry,将入口文件转换为dependence编译模块(make)
根据
entry对应的dependence创建module对象,调用loader将模块转换为标准的JS内容,再调用JS解释器将内容转换为AST对象,从中找出模块的依赖模块,再递归本步骤,直到所有入口所依赖的文件都处理完毕完成模块编译
上一步递归结束,会得到每个模块被处理后的结果,以及它们的 依赖关系图
具体步骤

该过程:module => AST => dependences => module,先转 AST,再从 AST 中找依赖,所以就需要 loader 加载后的结果必须是可以被 acron 处理的 JS 标准语法。
compilation 按这个流程递归处理,逐步解析出每个模块的内容以及 module 依赖关系,后续就可以根据这些内容打包输出。
三、生成
生成主要围绕的是
chunk
简要步骤
输出资源(seal)
根据得到的依赖关系图,组装成一个个包含多个模块的
chunk,再把每个chunk转换成一个单独的文件并添加到输出列表,这一步是可以修改输出内容的最后机会写入文件系统(emitAssets)
确定好输出内容后,根据配置的路径和文件名,写入到文件系统中
具体步骤

总结
整体的代码:
js
// 取自 webpack/lib/compiler.js
compile(callback) {
const params = this.newCompilationParams();
// 构建之前
this.hooks.beforeCompile.callAsync(params, err => {
// 创建 compilation
const compilation = this.newCompilation(params);
// 执行 make
this.hooks.make.callAsync(compilation, err => {
// 结束 make
this.hooks.finishMake.callAsync(compilation, err => {
// ...
process.nextTick(() => {
// compilation 结束
compilation.finish(err => {
// seal 执行
compilation.seal(err => {...});
});
});
});
});
});
}
// 取自 webpack/lib/compiler.js
compile(callback) {
const params = this.newCompilationParams();
// 构建之前
this.hooks.beforeCompile.callAsync(params, err => {
// 创建 compilation
const compilation = this.newCompilation(params);
// 执行 make
this.hooks.make.callAsync(compilation, err => {
// 结束 make
this.hooks.finishMake.callAsync(compilation, err => {
// ...
process.nextTick(() => {
// compilation 结束
compilation.finish(err => {
// seal 执行
compilation.seal(err => {...});
});
});
});
});
});
}
